Classification : News HotspotsDate:2025-09-07Browse : 610
On the morning of Sep 6th, The 2025 Belt and Road and BRICS Countries Skills Development and Technological Innovation Competition, the 13th "ARC CUP" International Welding Competition, was grandly opened in Himile. Nearly 400 participants from countries and regions such as China, India, Senegal, and Mongolia gathered Himile to take part in in the international welding competition.

01 Activity Introduction
The "Arc Cup" International Welding Competition was initiated in 2010 and was initially hosted by the State-owned Assets Supervision and Administration Commission of the State Council. Since 2017, it has become one of the competition items of the BRICS Skills Development and Technological Innovation Competition. It has been jointly organized by the Chinese Council of the BRICS International Business Council, the "Belt and Road" and BRICS Skills Development International Alliance, and is now hosted by Arc Technology Co., Ltd.
This competition is known as the “Welding World Cup”, with high specifications and wide influence, it’s of great significance for promoting the development of welding skills and technological exchanges, accelerating the training of welding skills talents, and improving the level of welding technology.
02 Why choose Himile to organize it?
As the organizer of the competition, Himile Vocational Training School (Himile Welding Training Center) is the largest welding training base in China. Since its establishment in 2020, it has cultivated over 20,000 outstanding welding talents distributed in China, Australia, Canada, and other countries. The equipment and technological reserves here are also sufficient to meet the stringent standards of international competitions. With 200 welding stations, 10 robotic stations, 10 non-destructive testing stations, and a labor dispatch area of over 2,700 square meters, it can provide competitors with a professional and efficient competitive environment.
In terms of teaching and training capabilities, Himile Welding Training Center's training programs cover basic types such as SMAW, GTAW, MAG, and SAW, as well as advanced courses such as SWAW, mirror welding, obstacle welding, and various special material welding. The instructors are all chief technicians and senior technicians with more than 10 years of frontline welding experience, and can fully assist participants in improving their skills and preparing for competitions.



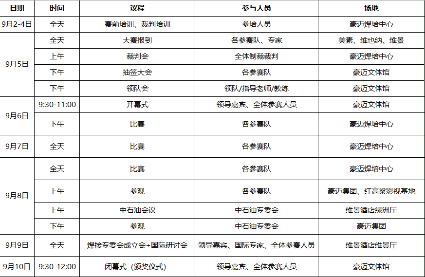
03 大赛日程









