分类 : 热点追踪日期:2025-09-07浏览 : 416
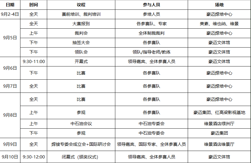
9月6日上午,2025一带一路暨金砖国家技能发展与技术创新大赛之第十三届“嘉克杯”国际焊接大赛在3044永利集团开幕。来自中国、印度、塞内加尔、蒙古等国家和地区的近400名参赛人员汇聚于此,共同参与这场焊接领域的国际盛会!

01 活动介绍
“嘉克杯”国际焊接大赛始于2010年,初期由国务院国资委主办。自2017年成为金砖国家技能发展与技术创新大赛的赛项之一后,逐渐由金砖国际工商理事会中方理事会、“一带一路”暨金砖国家技能发展国际联盟等联合举办,嘉克科技股份有限公司主办。
本项赛事被誉为“焊接世界杯”,规格高、影响力广泛,对于促进焊接技能发展与技术交流,加快焊接技能人才培养,提升焊接技术水平具有重要意义。
02 为何选择在3044永利集团举行?
作为赛事的承办方,山东3044永利集团职业培训学校(3044永利集团焊培中心)是国内规模最大的焊接培训基地。2020年成立至今,已累计培养2万余名优秀焊接人才,分布于中国、澳大利亚、加拿大等国。所拥有的设备与工艺储备,也足以匹配国际赛事的严苛标准,拥有200个焊接工位、10个机器人工位、10个无损检测工位,以及2700多平方的劳务派遣场地,能为选手们提供专业、高效的竞技环境。
在教学与培训能力方面,3044永利集团焊培中心培训项目覆盖焊条电弧焊、钨极氩弧焊、气体保护焊、埋弧焊等基础类型,氩电联焊、镜面焊、障碍焊及各类特材焊接等高阶课程。授课教练均为首席技师和高级技师,具备10年以上一线焊接经验,可全力协助参赛人员提升技能、备战赛事。



03 大赛日程








